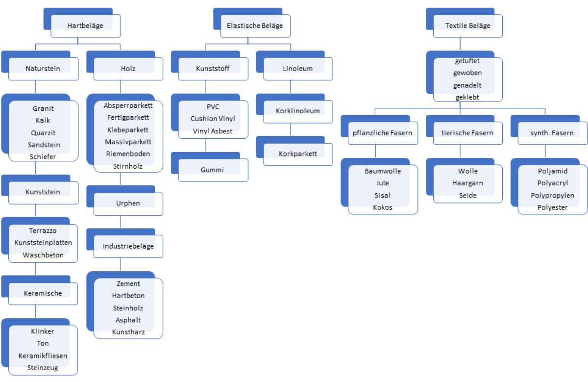
Was gibt es für Bodenbeläge

Reinigung Reinigung Facility Management Facility Management
Besucherzaehler